Organisatie
Organisatie
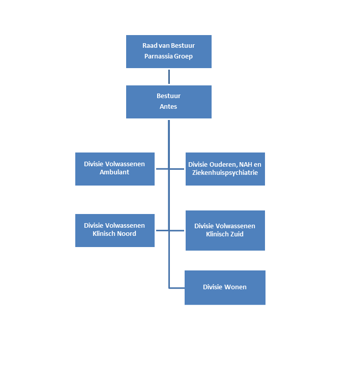
Antes is georganiseerd in vijf divisies. De divisies hebben elk een specifieke expertise, zorgaanbod en regionale focus. Samen vormen zij een sterke keten waarin verschillende vormen van behandeling en begeleiding naadloos op elkaar aansluiten. Zo zorgen we ervoor dat cliënten de juiste behandeling krijgen, op het juiste moment, en zoveel mogelijk afgestemd op hun persoonlijke situatie.
Het bestuur van Antes wordt gevormd door een bestuurder zorg en een bestuurder bedrijfsvoering. Iedere divisie wordt eveneens aangestuurd door een duaal team, bestaande uit een directeur zorg en een directeur bedrijfsvoering.

